优采资讯
优采首页
采购导航
首选品牌
百强战略
地产数据
新科技
地产智库
招采资讯
登录
注册
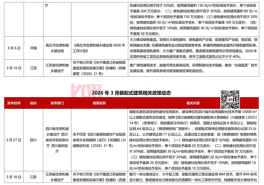
2026年3月碳中和、绿色建筑、装配式、全装修政策汇总
政策
2026-04-02 16:55
电子版下载链接:
《2026年3月碳中和、绿色建筑、装配式、全装修政策汇总》
分享中心
优采微博
微信好友
朋友圈
QQ空间
点击关闭分享
热门新闻
视点
集泰股份段亚冰:“好房子”拼到最后,拼的是看不见的那条胶缝|新质建好房系列专访
政策
重启建设!广州多个停滞旧改项目迎曙光
政策
深圳:2025年发放个人住房公积金贷款489.03亿元,同比增27.9%
视点
华润置地李欣:房地产行业发展逻辑已发生根本性变革
公司
龙光集团:2025年收入63.06亿元
优采招标
变压器
三门核电5、6号机组、浙江金七门核电厂1、2号机组及江苏徐圩核能供热发电厂一期工程项目BOP干式变压器设备采购招标公告
施工图审查
中信凯旋城消防设施设备施工图审查及工程造价咨询服务公开招标公告
造价咨询
中信凯旋城消防设施设备施工图审查及工程造价咨询服务公开招标公告
改造工程
盘锦市体育场运动路面、墙体及座椅翻新改造工程 招标公告
维修工程
泗阳县2026年县道公路维修工程勘察设计项目招标公告(资格后审)
电梯
牡丹江市城投建设工程有限公司镜泊裕江府小区和江南商务办公楼项目电梯设备采购及安装(四次)竞争性磋商公告
改造工程
上思县城区改造工程(南康路)设计服务竞争性磋商公告
施工图审查
旅顺口区中心城区排水管道改造工程施工图审查服务机构采购项目竞争性磋商公告
改造工程
旅顺口区中心城区排水管道改造工程施工图审查服务机构采购项目竞争性磋商公告
厨房设备
采购2026-2029年度员工食堂厨房设备清洗服务项目询价公告(二次)